- 来源:
- 时间:2018-02-10 17:33:15
- 点击数:次
请参加过联考,但未参加预面试考生,务必申请“2018年入学MBA(EMBA)常规面试”。已参加过预面试的考生,不需申请常规面试。现申请系统已开放,请符合条件考生尽早注册并申请。
(1)面试安排:我校2018年入学MBA(EMBA)常规面试将于2018年3月3日(周六)进行,注:具体面试时间、批次安排和地点将另行通知。 (2)面试申请:申请截止时间为2018年2月25日,面试资格将于2月28日公布。常规面试申请网址:http://usercenter.shufe.edu.cn/,或点击商学院主页“MBA申请”注册并在申请项目中选择“2018年入学MBA(EMBA)常规面试”并完成个人信息、自我评述、问卷调查、他人推荐等一系列内容并保存提交。 敬请注意:逾期未在网上申请“2018年入学MBA(EMBA)常规面试”的考生视为自动放弃复试资格。
常规面试考察内容
常规面试考察考生的综合素质,包括个人面试和小组面试。
1. 个人面试
a. 考察时间:共15分钟。
b. 考察项目:个人面试表现、综合英语水平。
2. 小组面试
a. 考察形式:无领导小组讨论,随机分组。
b. 考察时间:共45分钟,包括准备时间10分钟,讨论时间30分钟,考官点评5分钟。
c. 考察项目:决策能力、团队精神、语言表达、逻辑思维等综合素质。
3. 政治笔试
a. 考察项目:考察考生综合政治素养、政治立场。
b. 考察内容:近期时事新闻热点。
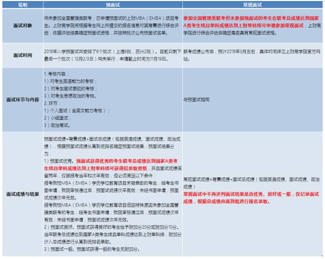
附:常规面试和提前面试区别。









社科赛斯微信
社科赛斯微博